○八丈町町税条例施行規則
平成20年8月1日
規則第9号
八丈町町税条例施行規則(昭和41年八丈町規則第26号)の全部を改正する。
目次
第1章 総則(第1条―第15条)
第2章 賦課(第16条―第26条)
第3章 徴収(第27条―第49条)
第4章 補則(第50条―第57条)
附則
第1章 総則
(用語)
第1条 この規則において、法とは、地方税法(昭和25年法律第226号)を、令とは、地方税法施行令(昭和25年政令第245号)を、法規則とは、地方税法施行規則(昭和29年総理府令第23号)を、条例とは、八丈町町税条例(昭和38年八丈町条例第19号)をいう。
(出納員、現金取扱員)
第3条 徴税吏員は、町税に係る徴収金または過料を徴収する場合においては、現金または、金券の出納について、町出納員、現金取扱員とする。徴収嘱託を受けた地方団体の徴収金についても、また同様とする。
(電子申告等)
第3条の2 町長は、地方税法(昭和25年法律第226号。以下「法」という。)又は条例の規定により、納税者又は特別徴収義務者が町長に対して行う申告、申請、請求その他書類の提出(以下この条において「申告等」という。)のうち必要と認めるものについて、行政手続等における情報通信の技術の利用に関する法律(平成14年法律第151号)第3条第1項の規定により電子情報処理組織を使用して行わせることができる。
2 前項の規定により電子情報処理組織を使用して行わせることができる申告等の手続に関し必要な事項は、町長が別に定める。
(許可、認可書等の提出)
第4条 条例若しくはこの規則により申告すべき義務がある者または申請をする者は、その申告または申請すべき事項が法令その他の規定により官公署の許可、認可、検査若しくは決定を受け、または官公署に対し届出をしたものである場合において、町長が必要とするものについては、その事実を証明する書類を提出し、または呈示しなければならない。
2 前項の規定により難いものは、許可、認可、検査若しくは決定または届出の年月日及びその要領を申告しなければならない。
(法人の提出すべき申告書等に係る代表者の併記)
第5条 条例若しくは、この規則により申告すべき義務がある者または申請をする者が法人である場合においては当該法人の代表者はその提出すべき書類に記名しなければならない。
2 前項の規定は、法人でない社団または財団で代表者または管理人の定のあるものに準用する。
(町税に係る申告または報告義務の承継)
第6条 法第9条及び第9条の3の規定によつて町税に係る申告または報告の義務を承継した者は、当該申告または報告をする際、次に掲げる事項をあわせて申告しまたは報告しなければならない。ただし、次条第1項の届出があつた場合においてはこの限りでない。
(1) 相続人(包括受遺者を含む。)若しくは民法(明治29年法律第89号)第951条の法人または合併により設立した法人(以下本条において「相続人等」という。)の住所または事務所若しくは事業所の所在地及び氏名または名称
(2) 限定承認をした相続によつて得た財産
(3) 相続人が2人以上ある場合においては、当該相続人が相続または遺贈によつて得た財産の価格
(4) 相続人等が町税に係る申告または報告の義務を承継した年月日
(相続人代表者の届出書等)
第7条 法第9条の2第1項の規定による届出は、相続人代表者指定届出書(第3号様式)による。
2 法第9条の2第2項の規定による通知は、相続人代表者指定通知書(第4号様式)による。
(納税管理人に関する申告書等)
第9条 条例第25条、第64条、第106条または第132条の規定による納税管理人に関する申告書等の様式は、それぞれ当該各号に定めるところによる。
(1) 納税管理人申告書 第7号様式
(2) 区域外納税管理人承認申請書 第7号の2様式
(3) 区域外納税管理人承認通知書 第7号の3様式
(4) 納税管理人不設置認定申請書 第7号の4様式
(5) 納税管理人不設置認定通知書 第7号の5様式
(納期限の延長に係る申請等)
第10条 条例第18条の2の規定による納期限の延長申請は、納期限延長申請書(第8号様式)による。
2 町長は、納期限の延長の申請に対する処分を決定したときは、納期限変更告知書(第9号様式)によりその旨を当該申請をした者に通知しなければならない。
(督促状)
第11条 法第329条、第371条、第457条または第539条の規定による督促状は、第10号様式による。
(納税証明書の交付)
第12条 法第20条の10の規定による証明書の交付請求は、納税証明請求書(第11号様式)による。
(徴収嘱託書)
第13条 法第20条の4の規定によつて徴収の嘱託をする場合においては、徴収嘱託書(第14号様式)による。
(納税義務消滅通知書)
第14条 法第15条の7第4項または法第18条の規定により納税者または特別徴収義務者の納税義務が消滅した者に対する通知は、納税義務消滅通知書(第15号様式)による。
(1) 法第323条または条例第51条の規定による町民税減免申請書 第16号様式
(2) 法第367条または条例第71条の規定による固定資産税減免申請書(土地・家屋・償却資産) 第17号様式
(3) 法第454条または条例第89条の規定による軽自動車税減免申請書 第18号様式
(4) 法第532条の規定による鉱産税減免申請書 第19号様式
2 町長は減免申請に対する処分を決定したときは、当該納税者に対し、税減免決定・却下通知書(第20号様式)により通知するものとする。
第2章 賦課
(2) 条例第46条の規定による町民税特別徴収月額納入書 第23号様式
(固定資産評価補助員の設置)
第17条 町長は、固定資産評価員(以下「評価員」という。)の職務を補助させるため、所要数の固定資産評価補助員(以下「評価補助員」という。)をおく。
2 前項の評価補助員は、固定資産税の賦課に関する事務に従事する町吏員その他の職員のうち町長において指定する者をあてる。
(1) 条例第55条、第56条、第57条及び第58条の規定による固定資産税非課税申告書 第28号様式
(2) 法第364条第3項の規定により交付する固定資産税(土地・家屋)課税明細書 第29号様式
(3) 法第417条第1項の規定による固定資産税税額変更(決定)通知書 第30号様式
(1) 条例第91条第1項および第2項の規定による、小型特殊自動車、原動機付自転車標識 第31号様式
(2) 条例第91条第3項の規定による小型特殊自動車、原動機付自転車標識交付証明書 第32号様式
(1) 条例第105条の規定による鉱産税納付申告書 第33号様式
(2) 法第533条第4項、法第536条第4項、法第537条第4項の規定による鉱産税更正(決定)通知書 第34号様式
(入湯税に係る公衆浴場の指定)
第24条 条例第142条第2号に規定する公衆浴場とは入湯料金が1,200円を超えるものをいう。
(1) 条例第145条第3項の規定による入湯税納入申告書 第35号様式
(2) 法第701条の9第4項、法第701条の12の規定による入湯税更正(決定)通知書 第36号様式
(3) 条例第149条の規定による入湯税経営申告書 第37号様式
(1) 町民税納税通知書 第38号様式
(2) 固定資産税納税通知書 第39号様式
(3) 軽自動車納税通知書 第40号様式
(4) 納付書 第41号様式
第3章 徴収
(納期限の変更の告知)
第27条 法第13条の2第3項の規定による納税者または特別徴収義務者に対する納期限の変更の告知は、納期限変更告知書(第42号様式)による。
(担保権付財産が譲渡された場合の徴収の通知)
第28条 法第14条の16第4項の規定による徴収の通知は、担保権付財産に係る町税徴収通知書(第43号様式)によるものとする。
2 法第14条の16第5項の規定による交付要求は、交付要求書(第44号様式)による。
(仮登記(仮登録)がある財産が譲渡された場合の徴収の通知)
第29条 法第14条の17第3項において準用する法第14条の16第4項の規定による担保のための仮登記(仮登録)の権利者に対する通知は、担保付財産に係る町税徴収通知書(第45号様式)による。
(分割徴収の方法により徴収猶予をする場合における分納金額)
第31条 法第15条第1項若しくは第2項または法第15条の5第3項の規定によつて分割徴収の方法により徴収猶予または換価の猶予をする場合における分納金額は、当該徴収猶予または換価の猶予をする金額を均等に分割した金額によるものとする。ただし、これによることができない理由がある場合においては、この限りでない。
(徴収猶予の申請)
第32条 法第15条第1項または第2項の規定による徴収猶予の申請並びに法第15条第3項の規定による徴収猶予の期間の延長を申請する場合は、徴収猶予(期間延長)申請書(第48号様式)によるものとする。ただし、徴収猶予(期間延長)を必要とする理由を証明すべき書類を添付して、町長に提出しなければならない。
(徴収猶予の通知)
第33条 法第15条第4項の規定による徴収猶予または徴収猶予の期間の延長に係る通知は、徴収猶予(期間延長)承認通知書(第49号様式)によるものとする。
2 徴収猶予または徴収猶予の期間の延長を認めない場合における法第15条第4項の規定による通知は、徴収猶予(期間延長)不承認通知書(第50号様式)によるものとする。
(徴収猶予の取消しの通知)
第34条 法第15条の3第3項の規定による徴収猶予または徴収猶予の期間の延長の取消しの通知は、徴収猶予(期間延長)取消通知書(第51号様式)によるものとする。
(財産の差押の解除の申請)
第35条 法第15条の2第2項の規定による財産の差押の解除を申請する者は、徴収猶予(換価の猶予)に係る差押解除申請書(第52号様式)を町長に提出しなければならない。
(換価の猶予の通知)
第36条 法第15条の5第3項の規定による滞納者に対する換価の猶予または換価の猶予の期間の延長の通知は、換価の猶予(期間延長)通知書(第53号様式)によるものとする。
(換価の猶予の取消しの通知)
第37条 法第15条の6第2項の規定による滞納者に対する換価の猶予または換価の猶予期間の延長の取消しの通知は、換価の猶予(期間延長)取消通知書(第54号様式)によるものとする。
(滞納処分の停止に係る通知書)
第38条 法第15条の7第2項の規定による滞納処分の執行を停止した場合における滞納者に対する通知は、滞納処分の停止通知書(第55号様式)による。
(滞納処分の停止の取消しに係る通知書)
第39条 法第15条の8第2項に規定する滞納処分の執行の停止を取消した場合における滞納者に対する通知は、滞納処分の停止取消通知書(第56号様式)によるものとする。
(徴収猶予した町税に係る延滞金の免除申請)
第40条 法第15条の9第2項の規定によつて延滞金の免除を受けようとする者は、延滞金免除申請書(第57号様式)に町長が必要と認める書類を添付して町長に提出しなければならない。
(延滞金額の免除通知)
第41条 町長は、法第15条の9第2項の規定によつて延滞金額を免除したときの納税者または特別徴収義務者への通知は、延滞金額免除通知書(第58号様式)によるものとする。
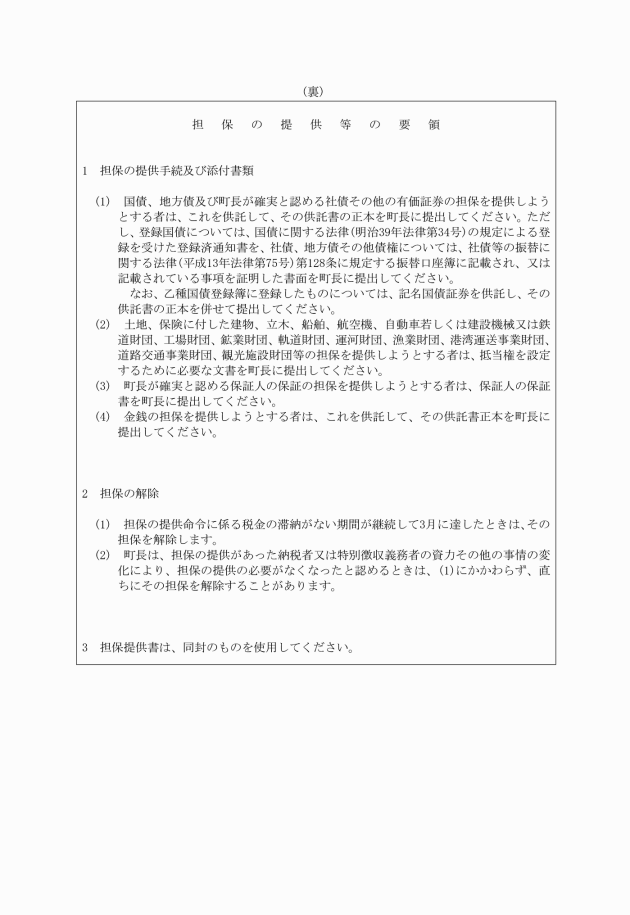
(担保提供書の提出)
第42条 法第16条第1項の規定によつて、納税者または特別徴収義務者が、担保を提供する場合においては、担保提供書(第59号様式)に町長が必要と認める書類を添付して町長に提出しなければならない。
2 法第16条第1項の規定による担保を提供することができない特別な事由があるときは、その事由を証する書類を町長に提出しなければならない。
(担保の解除)
第43条 町長は、納税者または特別徴収義務者が徴収猶予または換価の猶予に係る徴収金を完納した場合において、その徴収猶予または換価の猶予に係る徴収金について徴した担保の解除をしたときは、担保解除通知書(第60号様式)により当該担保を提供した者に通知するものとする。
(納付または納入の委託)
第44条 法第16条の2第1項の規定により徴税吏員が納付または納入の委託を受けることができる有価証券は、券面金額が納入または納入の委託の目的である当該町税に係る徴収金の合計額を超えないもので次の各号に定めるもののうち最近において取立が確実と認められるものとする。
(1) 東京手形交換所に加入している銀行(代理交換委託者を含む。以下「所在地の銀行」という。)を支払人とし、再委託銀行の名称(店舗名を含む。)を記載した特定線引の小切手で次のいずれかに該当するもの
ア 振出人が納付または納入の委託をする者であるときは、町長を受取人とするもの
イ 振出人が納付または納入の委託をする者であるときは、町長に取立のための裏書をしたもの
(2) 支払場所を所在地の銀行とする約束手形または為替手形で次のいずれかに該当するもの
ア 約束手形にあつては差出人、為替手形にあつては支払人(自己あて為替手形をいう。)が納付または納入の委託をする者であるときは町長を受取人とし、かつ、指図禁止の文言の記載のあるもの
イ 約束手形にあつては、差出人、為替手形(引受のあるものに限る。)にあつては支払人が納付または納入の委託をする者以外の者であるときは、納付または納入の委託をする者が町長に取立のための裏書をしたもの
2 前項の規定により納付または納入の委託を受けた徴税吏員は、速やかにその有価証券を会計管理者を経由して公金を取り扱う銀行に再委託しなければならない。
(担保の提供命令等)
第45条 法第16条の3第1項の規定による納税者または特別納税義務者に対する保全担保の提供命令は、保全担保提供命令書(第61号様式)により、その発付の日から15日以内の提供期限を定めてこれを行う。
2 条例第41条の規定は、法第16条の3第1項の規定により担保を提供する場合について準用する。
3 法第16条の3第4項の規定により納税者または特別徴収義務者に対して抵当権を設定する旨の通知をする場合は、保全担保に係る抵当権設定通知書(第62号様式)によるものとする。
4 条例第42条の規定は、法第16条の3第7項または第8項の規定により保全担保の解除をする場合に準用する。この場合においては、「徴収猶予または換価の猶予に係る」とあるのは、「保全担保提供命令に係る」と読み替えるものとする。
(保全差押金額の通知等)
第46条 法第16条の4第2項の規定による保全差押金額の決定の通知は、保全差押金額決定通知書(第63号様式)による。
2 法第16条の4第4項または第5項の規定により差押または担保を解除した場合には、当該解除を受けた者に、保全差押(担保)解除通知書(第64号様式)により通知しなければならない。
(過誤納に係る徴収金の還付通知等)
第47条 法第17条の規定による徴収金を還付する場合の納税者または特別納税義務者に対する通知は、過誤納金還付通知書(第67号様式)によるものとする。
2 法第17条の2第5項の規定による充当をしたときの納税者または特別納税義務者に対する通知は、過誤納金充当通知書(第68号様式)によるものとする。
3 令第6条の13第2項の規定によつて第2次納税義務者に係る還付または充当をした場合の通知は、第2次納税義務者の納付(納入)金に還付(充当)したときの過誤納金還付(充当)通知書(第69号様式)によるものとする。
(1) 納税者または特別徴収義務者が死亡し、または法令の規定により、身体を拘束された場合において納税することができない事情にあるとき。
(2) 納税者または特別徴収義務者が納税の告知のあつたことを知ることができないときについてやむを得ない事由があるとき。
(3) 賦課の誤りにより税額を減少させる更正または賦課決定があつたとき。
(4) 納税者または特別徴収義務者が、その財産について震災、風水害、火災その他の災害を受けまたは盗難にかかつたとき。
(5) 納税者若しくは特別徴収義務者またはこれらの者と生計を一にする親族が病気にかかり、または負傷した場合において医療費の異常の支出があつたとき。
(6) 納税者または特別徴収義務者が、その事業について著しい損失を受けまたはその事業を休止し、若しくは廃止したとき。
(7) 解散した法人または財産の全部若しくは大部分につき、法第13条の2第1項第1号に規定する、強制換価手続きが開始された者についてやむを得ない事情があるとき。
(8) 会社更生法第122条第1項の規定により、減免の同意を求められた場合において、当該株式会社について、法第15条の9第2項各号に準する理由があるとき。
(9) 前各号との権衡上、町長において減免の必要があると認めるとき。
(1) 町たばこ税徴収簿 第73号様式
(2) 鉱産税徴収簿 第74号様式
(3) 入湯税徴収簿 第75号様式
(4) 過誤納金還付(充当)整理簿 第76号様式
(5) 不能欠損決議書 第77号様式
第4章 補則
(検査をする場合における立会の請求)
第50条 徴税吏員が町税に係る徴収金の賦課徴収に関する調査のため質問し、若しくは検査(以下「検査」という。)をする場合においては、検査を受ける者が個人であるときは、本人、その同居の親族若しくは使用人またはこれらの者が代理人に、法人であるときは、その代表者または社員に立会を求めなければならない。
2 前項の規定により難い場合においては、警察官の立会を求めなければならない。
(検査済証の交付)
第51条 検査事務を命ぜられた徴税吏員(以下「検査吏員」という。)は帳簿または課税物件の検査をしたときは、検査の事項を記載した町検査済証(第78号様式)を被保険者に交付しなければならない。
(検査に基づき採るべき措置)
第52条 検査吏員は、検査によつて条例またはこの規則による所定の手続きをしない事実を発見したときは、検査を受ける者に対し、直ちに所定の手続きをさせなければならない。
3 検査吏員が検査によつて、町税に係る犯罪事実のけん疑があると資料するときは、速やかに、町長に対しその事実を詳細に報告しなければならない。
(調査に基づき採るべき措置)
第53条 町税に係る犯則事件の取締を命ぜられた徴税吏員(以下「調査吏員」という。)は町税に係る犯則事件の調査を行った場合においては、次に掲げる関係書類を作成し、すみやかに町長に対し、その事実を詳細に報告して、その指揮を受けなければならない。
(1) 調査報告書 第80号様式
(2) 聴取書 第81号様式
(3) 調書 第82号様式
(1) 質問てん末書 第83号様式
(2) 検査てん末書 第84号様式
(3) 領置てん末書 第85号様式
(4) 臨検・捜索・差押許可状交付請求書 第86号様式
(5) 臨検てん末書 第87号様式
(6) 捜査てん末書 第88号様式
(7) 差押てん末書 第89号様式
(8) 差押目録 第90号様式
(9) 差押(領置)物件保管証 第91号様式
(10) 犯則事件報告書 第92号様式
(11) 通知書 第93号様式
(12) 通告書受領書 第94号様式
(13) 告発事件送付書 第95号様式
(14) 告発書 第96号様式
(15) 差押(領置)物件引継書 第97号様式
(16) 差押(領置)物件引継通知書 第98号様式
(17) 通知書 第99号様式
(18) 差押(領域)物件還付受領書 第100号様式
(19) 差押(領置)物件公売代金供託通知書 第101号様式
(1) 犯則者通告(告発)処分台帳 第102号様式
(2) 犯則者処分猶予台帳 第103号様式
(過料処分通知書の交付)
第56条 町長は、過料を科する場合においては、本人に対し町税過料処分通知書(第104号様式)を交付して行うものとする。
(過料処分整理簿の備付)
第57条 町長は、過料処分については、町税過料処分整理簿(第105号様式)を備えなければならない。
附則
(施行期日)
1 この規則は、平成20年8月1日から施行する。
附則(平成20年規則第35号)
この規則は、平成20年12月15日から施行する。
附則(平成24年規則第1号)
この規則は、公布の日から施行する。
附則(平成28年規則第21号)
この規則は、平成28年4月1日から施行する。
附則(平成28年規則第31号)
この規則は、平成28年11月1日から施行する。
附則(令和元年規則第3号)
(施行期日)
この規則は、令和元年6月1日から施行する。
附則(令和2年規則第16号)
この規則は、令和2年4月1日から施行する。
附則(令和3年規則第7号)
(施行期日)
1 この規則は、公布の日から施行し、令和3年4月1日から適用する。
(経過措置)
2 この規則の施行の際現に提出されている改正前の様式(以下「旧様式」という。)により使用されている書類は、改正後の様式によるものとする。
3 この規則の施行前の旧様式による書類については、当分の間、使用することができる。
附則(令和3年規則第10号)
この規則は、令和3年7月1日から施行する。
附則(令和4年規則第12号)
この規則は、令和5年4月1日から施行する。
附則(令和4年規則第13号)
この規則は、令和5年4月1日から施行する。
附則(令和5年規則第4号)
この規則は、令和5年4月1日から施行する。
附則(令和5年規則第7号)
(施行期日)
1 この規則は、令和5年7月1日から施行する。
(経過措置)
2 この規則の施行の際現に提出されている改正前の様式(以下「旧様式」という。)により使用されている書類は、改正後の様式によるものとする。
3 この規則の施行前の旧様式による書類については、当分の間、使用することができる。
様式目次
第1号様式 規則第2条 徴税吏員証
第2号様式 規則第2条 町税調査吏員証
第3号様式 規則第7条 相続人代表者指定届出書
第4号様式 規則第7条 相続人代表者指定通知書
第5号様式 規則第8条 第2次納税義務者に対する納付(納入)通知書
第6号様式 規則第8条 第2次納税義務者に対する納付(納入)催告書
第7号様式 規則第9条 納税管理人申告書
第7号の2様式 規則第9条 区域外納税管理人承認申請書
第7号の3様式 規則第9条 区域外納税管理人承認通知書
第7号の4様式 規則第9条 納税管理人不設置認定申請書
第7号の5様式 規則第9条 納税管理人不設置認定通知書
第8号様式 規則第10条 納期限延長申請書
第9号様式 規則第10条 納期限変更告知書
第10号様式 規則第11条 督促状
第11号様式 規則第12条 納税証明請求書
第12号様式 規則第12条 納税証明書
第13号様式 規則第12条 軽自動車税納税証明書
第14号様式 規則第13条 徴収嘱託書
第15号様式 規則第14条 納税義務消滅通知書
第16号様式 規則第15条 町民税減免申請書
第17号様式 規則第15条 固定資産税減免申請書(土地・家屋・償却資産)
第18号様式 規則第15条 軽自動車税減免申請書
第19号様式 規則第15条 鉱産税減免申請書
第20号様式 規則第15条 税減免決定通知書
第21号様式 規則第15条 減免事由消滅申告書
第22号様式 規則第16条 町民税申告書
第22号様式2 規則第16条 町民税寄附金税額控除申告書
第23号様式 規則第16条 町民税特別徴収月額納入書
第24号様式 規則第16条 特別徴収税額の決定・変更通知書(特別徴収義務者用)
第24号様式2 規則第16条 特別徴収税額の決定・変更通知書(納税義務者用)
第25号様式 規則第16条 法人町民税更正(決定)通知書
第25号様式2 規則第16条 町民税更正(決定)通知書
第26号様式 規則第18条 固定資産評価員証
第27号様式 規則第18条 固定資産評価補助員証
第28号様式 規則第19条 固定資産税非課税申告書
第29号様式 規則第19条 固定資産税(土地・家屋)課税明細書
第30号様式 規則第19条 固定資産税税額変更(決定)通知書
第30号様式2 規則第20条 土地現況申告書
第30号様式3 規則第20条 家屋現況申告書
第30号様式4 規則第20条 家屋滅失申告書
第30号様式5 規則第21条 未登記家屋名義人変更届出書
第30号様式6 規則第21条 共有資産代表者変更届出書
第31号様式 規則第22条 小型特殊自動車・原動機付自転車標識
第32号様式 規則第22条 小型特殊自動車・原動機付自転車標識交付証明書
第33号様式 規則第23条 鉱産税納付申告書
第34号様式 規則第23条 鉱産税更正(決定)通知書
第35号様式 規則第25条 入湯税納入申告書
第36号様式 規則第25条 入湯税更正(決定)通知書
第37号様式 規則第25条 入湯税経営申告書
第38号様式 規則第26条 町民税納税通知書
第39号様式 規則第26条 固定資産税納税通知書
第40号様式 規則第26条 軽自動車納税通知書
第41号様式 規則第26条 納付書
第42号様式 規則第27条 納期限変更告知書
第43号様式 規則第28条 担保権付財産に係る町税徴収通知書
第44号様式 規則第28条 交付要求書
第45号様式 規則第29条 担保付財産に係る町税徴収通知書
第46号様式 規則第30条 譲渡担保財産に係る納付(納入)告知書
第47号様式 規則第30条 譲渡担保財産に係る徴収通知書
第48号様式 規則第32条 徴収猶予(期間延長)申請書
第49号様式 規則第33条 徴収猶予(期間延長)承認通知書
第50号様式 規則第33条 徴収猶予(期間延長)不承認通知書
第51号様式 規則第34条 徴収猶予(期間延長)取消通知書
第52号様式 規則第35条 徴収猶予(換価の猶予)に係る差押解除申請書
第53号様式 規則第36条 換価の猶予(期間延長)通知書
第54号様式 規則第37条 換価の猶予(期間延長)取消通知書
第55号様式 規則第38条 滞納処分の停止通知書
第56号様式 規則第39条 滞納処分の停止取消通知書
第57号様式 規則第40条 延滞金免除申請書
第58号様式 規則第41条 延滞金額免除通知書
第59号様式 規則第42条 担保提供書
第60号様式 規則第43条 担保解除通知書
第61号様式 規則第45条 保全担保提供命令書
第62号様式 規則第45条 保全担保に係る抵当権設定通知書
第63号様式 規則第46条 保全差押金額決定通知書
第64号様式 規則第46条 保全差押(担保)解除通知書
第65号様式 規則第46条 交付要求書
第66号様式 規則第46条 交付要求通知書(滞納者)
第66号様式2 規則第46条 交付要求通知書(権利者)
第67号様式 規則第47条 過誤納金還付通知書
第68号様式 規則第47条 過誤納金充当通知書
第69号様式 規則第47条 第2次納税義務者の納付(納入)金に還付(充当)したときの過誤納金還付(充当)通知書
第70号様式 規則第47条 過誤納金還付請求書
第70号様式2 規則第47条 過誤納金還付請求書
第71号様式 規則第48条 延滞金減免申請書
第72号様式 規則第48条 延滞金減免決定通知書
第73号様式 規則第49条 町たばこ税徴収簿
第74号様式 規則第49条 鉱産税徴収簿
第75号様式 規則第49条 入湯税徴収簿
第76号様式 規則第49条 過誤納金還付(充当)整理簿
第77号様式 規則第49条 不能欠損決議書
第78号様式 規則第51条 町検査済証
第79号様式 規則第52条 検査報告書
第80号様式 規則第53条 調査報告書
第81号様式 規則第53条 聴取書
第82号様式 規則第53条 調書
第83号様式 規則第54条 質問てん末書
第84号様式 規則第54条 検査てん末書
第85号様式 規則第54条 領置てん末書
第86号様式 規則第54条 臨検・捜索・差押許可状交付請求書
第87号様式 規則第54条 臨検てん末書
第88号様式 規則第54条 捜査てん末書
第89号様式 規則第54条 差押てん末書
第90号様式 規則第54条 差押目録
第91号様式 規則第54条 差押(領置)物件保管証
第92号様式 規則第54条 犯則事件報告書
第93号様式 規則第54条 通告書
第94号様式 規則第54条 通告書受領書
第95号様式 規則第54条 告発事件送付書
第96号様式 規則第54条 告発書
第97号様式 規則第54条 差押(領置)物件引継書
第98号様式 規則第54条 差押(領置)物件引継通知書
第99号様式 規則第54条 通知書
第100号様式 規則第54条 差押(領域)物件還付受領書
第101号様式 規則第54条 差押(領置)物件公売代金供託通知書
第102号様式 規則第55条 犯則者通告(告発)処分台帳
第103号様式 規則第55条 犯則者処分猶予台帳
第104号様式 規則第56条 町税過料処分通知書
第105号様式 規則第57条 町税過料処分整理簿





























第22号様式 省略






















第38号様式 省略
第39号様式 省略
第40号様式 省略
第41号様式 省略





































































