○八丈町結核・精神医療給付金の支給に関する規則
平成18年3月30日
規則第12号
八丈町結核・精神医療給付金の支給に関する規則(平成14年八丈町規則第18号)を次のように改める。
(趣旨)
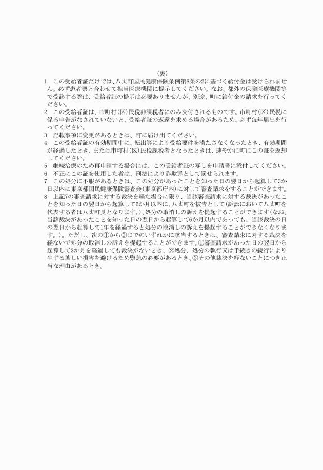
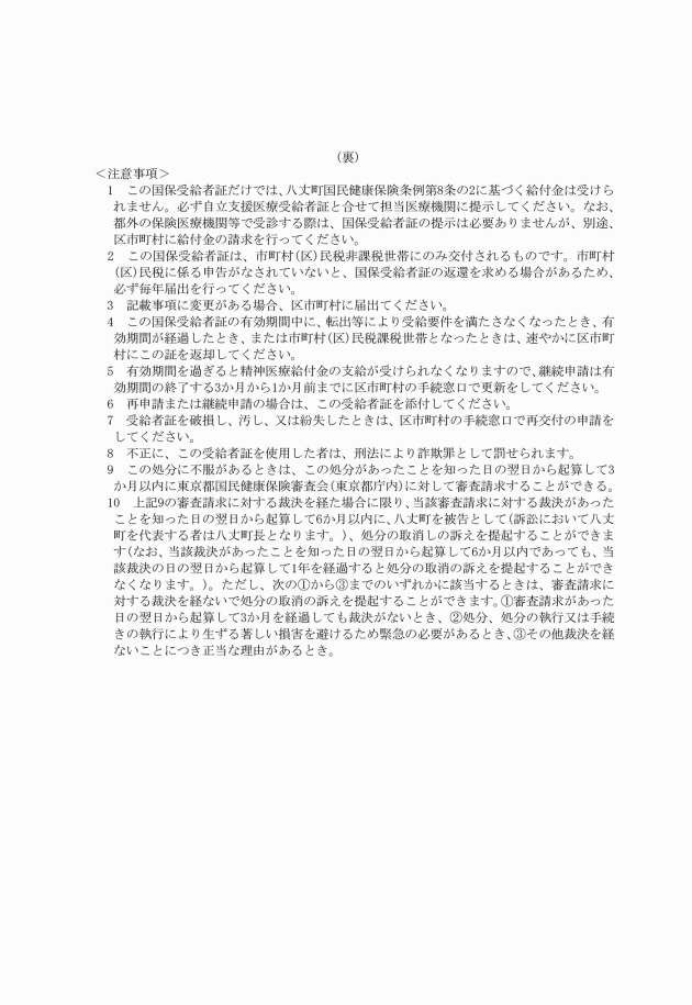
第1条 この規則は、八丈町国民健康保険条例(昭和34年八丈町条例第6号。以下「条例」という。)第8条の2の規定による結核・精神医療給付金(以下「給付金」という。)の支給に関し、必要な事項を定めるものとする。
(交付申請)
第2条 条例第8条の2第3項の規定による申請は、結核・精神医療給付金受給者証交付申請書(別記第1号様式)又は国保受給者証(精神通院)交付申請書(別記第2号様式)により行うものとする。
(1) 結核予防法施行規則(昭和26年厚生省令第26号)第23条第3項に基づき交付を受けた患者票(以下「患者票」という。)又は障害者の日常生活及び社会生活を総合的に支援するための法律(平成17年法律第123号)第54条第3項及び障害者の日常生活及び社会生活を総合的に支援するための法律施行令(平成18年政令第10号)第35条第1項第3号又は第4号に基づき交付を受けた自立支援医療受給者証(精神通院)(以下「自立支援医療受給者証」という。)の写し
(2) 結核医療給付金については、条例第8条の2第1項に定める市町村民税が課されない者であることを証する書類
(3) その他、区市町村長が必要と認める書類
(受給者証の有効期限)
第4条 受給者証の有効期間は、申請書を受理した日から患者票又は自立支援医療受給者証の有効期限までとする。
(受給者証の提示)
第5条 第3条の規定により、給付を受けられる者として認定を受けた者(以下「受給者」という。)が認定に係る疾病について、保険医療機関及び保険薬局並びに訪問看護等(以下「保険医療機関等」という。)で、医療及び投薬並びに訪問看護等(以下「医療又は投薬等」という。)を受けようとするときは、受給者証を提示するものとする。ただし、東京都外の保険医療機関等で、医療又は投薬等を受けようとするときは、この限りではない。
2 区市町村長は前項の申請があった場合は、申請内容等を審査し、適当と認めたときは、受給者証を再交付するものとする。
(受給者証の返還)
第8条 受給者は、区市町村外への転出、死亡、疾病の治ゆその他の事由により受給要件を満たさなくなったとき若しくは受給者証に記載されている有効期限を過ぎたときは、当該受給者証を遅延なく区市町村長に返還しなければならない。
(支給申請)
第10条 条例第8条の2第5項及び第6項に規定する方法により、給付金の支給を受ける場合を除き、同条第1項又は第2項の規定により給付金の支給を受けようとする受給者は、結核・精神医療給付金支給申請書(別記第11号様式)を区市町村長に提出しなければならない。
2 前項の申請書には、当該医療につき算定した費用の額に関する証拠書類を添付しなければならない。ただし、区市町村長が認める場合には、この限りではない。
(実施細目)
第11条 区市町村長は、この規則に定めるもののほか、給付金の支給に関して必要な細目を定めることができるものとする。
附則
附則(平成25年規則第2号)
この規則は、平成25年4月1日から施行する。
附則(平成28年規則第20号)
この規則は、平成28年4月1日から施行する。














