○八丈町立の学校の学校医、学校歯科医及び学校薬剤師の公務災害補償に関する条例施行規則
平成14年3月25日
教委規則第1号
(目的)
第1条 この規則は、八丈町立の学校の学校医、学校歯科医及び学校薬剤師の公務災害補償に関する条例(平成14年八丈町条例第9号。以下「条例」という。)第6条の規定に基づき、公務災害の補償等の実施に関し、必要な事項を定めることを目的とする。
(1) 公務上の災害と認められる理由
(2) 公務上のものであるかどうかを認定するために参考となる事項
(1) 療養補償 公務災害療養補償請求書(第3号様式)
(2) 休業補償 公務災害休業補償請求書(第4号様式)
(3) 疾病補償 疾病補償年金請求書(第5号様式)
(4) 障害補償
障害補償年金・一時金請求書(第6号様式)
障害補償年金前払一時金請求書(第7号様式)
障害補償年金差額一時金請求書(第8号様式)
(5) 介護補償 介護補償請求書(第9号様式)
(6) 遺族補償
遺族補償年金請求書(第10号様式)
遺族補償一時金請求書(第11号様式)
遺族補償年金前払一時金請求書(第12号様式)
(7) 葬祭補償 葬祭補償請求書(第13号様式)
(8) 未支給の補償 未支給の補償請求書(第14号様式)
(補償の支給方法)
第5条 実施機関は、前条に規定する補償の請求書を受理したときは、これを審査し、補償金額の決定を行い、速やかに、請求者に対して、その支給に関する通知をするとともに、補償を行うものとする。
(療養補償及び休業補償の支給方法)
第6条 実施機関は、療養補償として支給する費用及び休業補償については、毎月1回以上支給する。
第7条 遺族補償年金又は遺族補償年金前払一時金(以下この条において「遺族補償年金等」という。)を受ける権利を有する者が2人以上あるときは、これらの者は、そのうちの1人を遺族補償年金等の請求及び受領についての代表者に選任することができる。
2 遺族補償年金等を受ける権利を有する者は、前項の規定により代表者を選任し、又はその代表者を解任したときは、速やかに書面でその旨を実施機関に届けなければならない。この場合には、あわせてその代表者を選任し、又は解任したことを証明する書類を提出しなければならない。
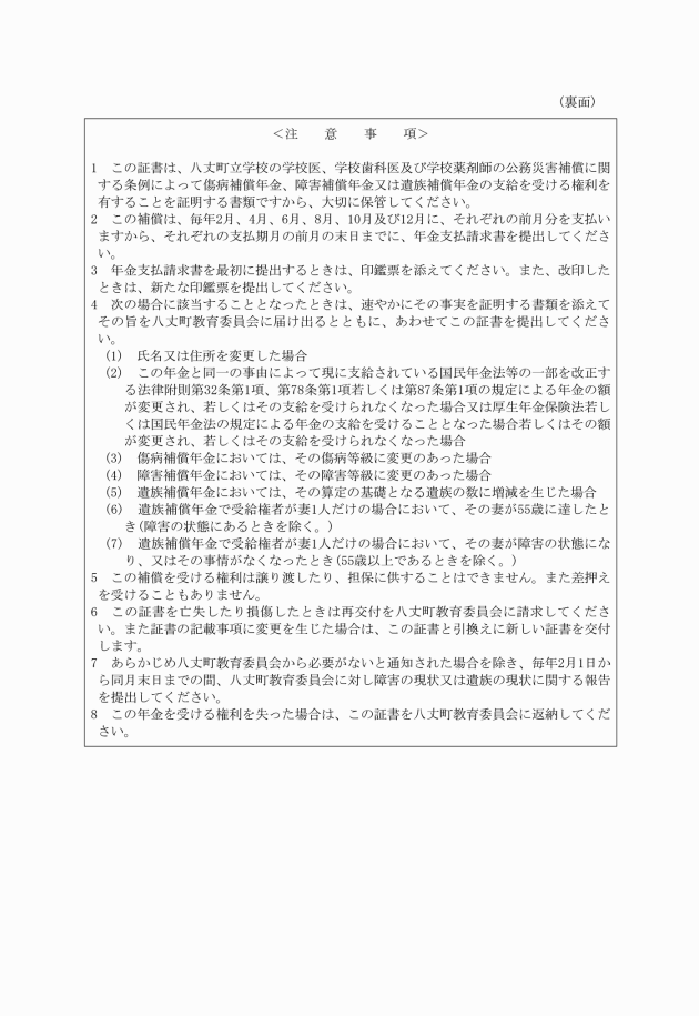
(年金証書)
第8条 実施機関は、年金たる補償の支給に関する通知をするときは、当該補償を受けるべき者に対し、あわせて年金証書(第15号様式)を交付するものとする。
2 実施機関は、すでに交付した年金証書の記載事項(年金の額を除く。)を変更する必要が生じた場合は、当該証書と引換えに新たな証書を交付するものとする。
3 実施機関は、必要があると認めるときは、年金証書の提出又は提示を求めることができる。
(所在不明による支給停止の申請等)
第9条 条例第4条において例によることとされる公立学校の学校医、学校歯科医及び学校薬剤師の公務災害補償の基準を定める政令(昭和32年政令第283号。以下「政令」という。)第11条第1項の規定により遺族補償年金の支給の停止を申請する者は、遺族補償年金支給停止申請書(第16号様式)を実施機関に提出しなければならない。
2 政令第11条第2項の規定により遺族補償年金の支給の停止の解除を申請する者は、遺族補償年金支給停止解除申請書(第17号様式)及び年金証書を実施機関に提出しなければならない。
3 実施機関は、前2項の規定による申請に基づき遺族補償年金の支給を停止し、又は支給の停止を解除したときは、当該申請を行った者に速やかに書面でその旨を通知するものとする。
(学校の校長の助力及び証明)
第10条 補償を受けるべき者が、事故その他の理由により補償の請求に必要な手続きを行うことが困難であるときは、学校医等の所属の学校の校長は、これに必要な助力を与えなければならない。
2 学校医等の所属の学校の校長は、補償を受けるべき者の要求に応じ、速やかに必要な証明をしなければならない。
附則
この規則は、平成14年4月1日から施行する。
附則(平成16年教委規則第3号)
この規則は、公布の日から施行する。







































