○職員の育児休業等に関する規則
平成4年3月31日
規則第10号
(目的)
第1条 この規則は、地方公務員の育児休業等に関する法律(平成3年法律第110号。以下「育児休業法」という。)及び職員の育児休業等に関する条例(平成4年八丈町条例第4号。以下「育児休業条例」という。)の施行に関し必要な事項を定めることを目的とする。
(育児休業の承認の請求手続)
第2条 育児休業の承認の請求は、育児休業承認請求書(別記第1号様式)により、育児休業を始めようとする日の1月前までに行うものとする。
2 育児休業条例第3条第5号に規定する場合の育児休業の請求は、育児休業計画書(別記第2号様式)により申し出るものとする。
3 任命権者は、育児休業の承認の請求について、その事由を承認する必要があると認めるときは、当該請求をした職員に対して、証明書類の提出を求めることができる。
(条例第2条第3号ア(ウ)の規則で定める非常勤職員)
第2条の2 条例第2条第3号ア(ウ)の規則で定める非常勤職員は、1週間の勤務日が3日以上とされている非常勤職員又は週以外の期間によって勤務日が定められている非常勤職員で1年間の勤務日が121日以上である非常勤職員とする。
(条例第2条の3第3号イの規則で定める場合)
第2条の3 条例第2条の3第3号イの規則で定める場合は、次に掲げる場合とする。
(1) 条例第2条の3第3号イに規定する当該子について、保育所における利用を希望し、申込みを行っているが、当該子の1歳到達日後の期間について、当面その実施が行われない場合
(2) 常態として条例第2条の3第3号イに規定する当該子を養育している当該子の親である配偶者(届出をしないが事実上婚姻関係と同様の事情にある者を含む。以下同じ。)であって当該子の1歳到達後の期間について常態として当該子を養育する予定であったものが次のいずれかに該当した場合
ア 死亡した場合
イ 負傷、疾病又は身体上若しくは精神上の障害により当該子を養育することが困難な状態になった場合
ウ 常態として当該子を養育している当該子の親である配偶者が当該子と同居しないこととなった場合
エ 6週間(多胎妊娠の場合にあっては、14週間)以内に出産する予定である場合又は産後8週間を経過しない場合
(条例第2条の4第2号の規則で定める場合)
第2条の4 条例第2条の4第2号の規則で定める場合は、次に掲げる場合とする。
(1) 当該子について、保育所等における保育の実施を希望し、申込みを行っているが、当該子の1歳6ケ月到達日後の期間について、当面その実施が行われない場合
(2) 常態として当該子を養育している当該子の親である配偶者であって当該子の1歳6ケ月到達日後の期間について常態として当該子を養育する予定であったものが次のいずれかに該当している場合
ア 死亡した場合
イ 負傷、疾病又は身体上若しくは精神上の障害により当該子を養育することが困難な状態になった場合
ウ 常態として当該子を養育している当該子の親である配偶者が当該子と同居しないこととなった場合
エ 6週間(多胎妊娠の場合にあっては、14週間)以内に出産する予定である場合又は産後8週間を経過しない場合
(育児休業の期間の延長の請求手続)
第3条 前条の規定は、育児休業の期間の延長の請求について準用する。
(育児休業をしている職員が保有する職)
第4条 育児休業をしている職員は、育児休業の承認を受けた時占めていた職を保有するものとする。ただし、当該承認を受けた後に職を異動した場合には、その異動した職を保有するものとする。
2 前項の規定は、当該職を他の職員をもつて補充することを妨げるものではない。
(子が死亡した場合等の届出)
第5条 育児休業をしている職員は、次に掲げる場合には、遅滞なく、その旨を任命権者に届け出なければならない。
(1) 育児休業に係る子が死亡した場合
(2) 育児休業に係る子が職員の子でなくなつた場合
(3) 育児休業に係る子を養育しなくなつた場合
(4) 育児休業条例第5条第1項に掲げる事由が生じた場合
(職務復帰)
第6条 育児休業の期間が終了したとき、育児休業の承認が休職又は停職の処分を受けたこと以外の事由により効力を失つたとき又は育児休業の承認が取り消されたとき(育児休業条例第5条第2項に掲げられる事由に該当したことにより承認が取り消された場合を除く。)は、当該育児休業に係る職員は、職務に復帰するものとする。
(育児休業に係る人事異動通知書の交付)
第7条 任命権者は、次に掲げる場合には、職員に対して、町長の定めるところによる人事異動通知書(第7条の3において「人事異動通知書」という。)を交付しなければならない。
(1) 職員の育児休業を承認する場合
(2) 職員の育児休業の期間の延長を承認する場合
(3) 育児休業をした職員が職務に復帰した場合
(4) 育児休業をしている職員について当該育児休業の承認を取り消し、引き続き当該育児休業に係る子以外の子に係る育児休業を承認する場合
(任期付職員の任期の更新)
第7条の2 任命権者は、育児休業法第7条第3項の規定により任期を更新する場合には、あらかじめ職員の同意を得なければならない。
(任期付採用に係る人事異動通知書の交付)
第7条の3 任命権者は、次に掲げる場合には、人事異動通知書を交付しなければならない。ただし、第3号に掲げる場合のうち、人事異動通知書の交付によらないことを適当と認める場合は、人事異動通知書に代わる文書の交付その他適当な方法をもつて人事異動通知書の交付に替えることができる。
(1) 育児休業法第7条第1項の規定により任期を定めて職員を採用した場合
(2) 育児休業法第7条第1項の規定により任期を定めて採用された職員(次号において「任期付職員」という。)の任期を更新した場合
(3) 任期の満了により任期付職員が当然に退職した場合
(育児短時間勤務の承認又は期間の延長の請求手続)
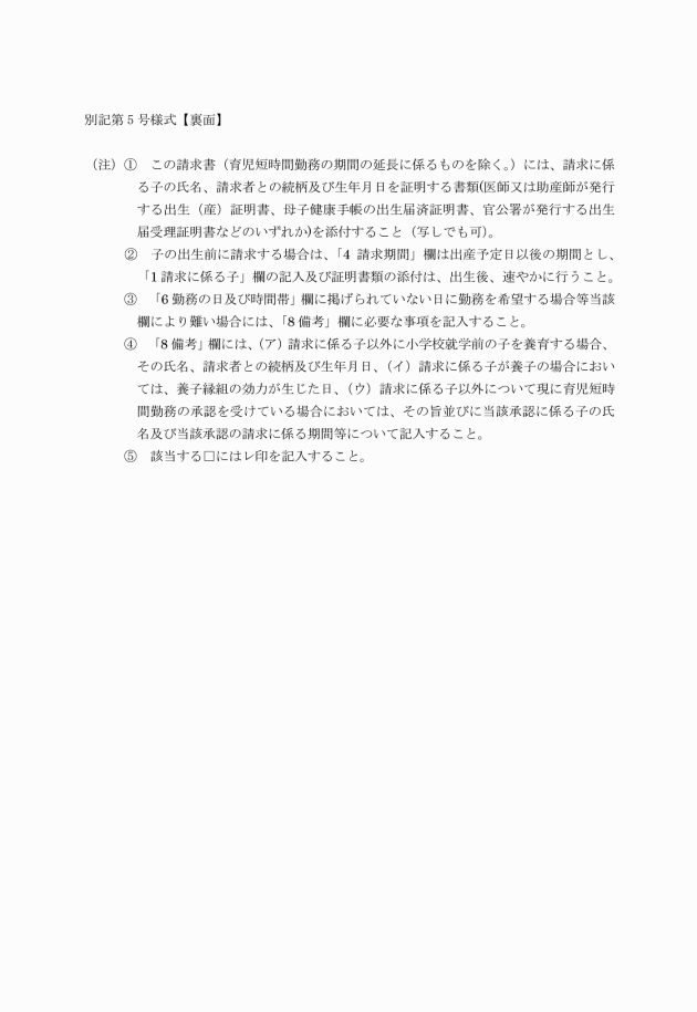
第7条の4 条例第10条の規則で定める請求書は、育児短時間勤務承認請求書(別記第5号様式)によるものとする。
2 第3条の規定は、育児短時間勤務の承認又は期間の延長の請求について準用する。
3 育児休業条例第8条第6号の育児休業等計画書は、別記第2号様式によるものとする。
(育児短時間勤務に係る子が死亡した場合等の届出)
第7条の5 第5条の規定は、育児短時間勤務について準用する。
(条例第14条第2号イで定める非常勤職員)
第7条の6 条例第14条第2号イの規則で定める非常勤職員は、1週間の勤務日が3日以上とされている非常勤職員又は週以外の期間によって勤務日が定められている非常勤職員で1年間の勤務日が121日以上である非常勤職員であって、1日につき定められた勤務時間が6時間15分以上である勤務日があるものとする。
(部分休業の承認の請求手続)
第8条 部分休業の承認の請求は、部分休業承認請求書(別記第4号様式)により行うものとする。
2 第2条第2項の規定は、部分休業の承認の請求について準用する。
(部分休業の承認の取消事由等)
第9条 第5条の規定は、部分休業について準用する。
(雑則)
第10条 この規則の施行に関し必要な事項は、町長が定める。
附則
(施行期日)
1 この規則は、平成4年4月1日から施行する。
(育児休業給の支給方法)
2 育児休業給は、給料の支給方法に準じて支給する。
(経過措置)
3 育児休業法の施行の日前に職員が行つた義務教育諸学校等の女子教育職員及び医療施設、社会福祉施設等の看護婦、保母等の育児休業に関する法律(昭和50年法律第62号。以下「女子教育職員等育児休業法」という。)第3条第1項の規定による同日以後の期間に係る育児休業の許可の申請又は女子教育職員等育児休業法第4条第3項の規定による同日以後の期間に係る育児休業の期間の延長の申請は、それぞれ育児休業法第2条第2項の規定による育児休業の承認の請求又は育児休業法第3条第1項の規定による育児休業の期間の延長の請求とみなす。
4 育児休業法の施行の際現に女子教育職員等育児休業法第5条第4項の規定により育児休業の許可が効力を停止している職員については、当該許可は育児休業法第2条の規定による育児休業の承認とみなし、当該承認は、育児休業法の施行の日において育児休業法第5条第1項の規定によりその効力を失うものとする。
5 女子教育職員等育児休業法第3条の規定により職員がした育児休業で育児休業法の施行の日前に終了したものは、育児休業法第2条第1項ただし書に規定する育児休業に含まれるものとする。
6 育児休業法附則第2条の規定の適用を受けて育児休業をしている職員には、当該育児休業の期間中、育児休業条例第5条の規定は適用しない。
附則(平成14年規則第7号)
この規則は、平成14年4月1日から施行する。
附則(平成19年規則第14号)
この規則は、平成19年4月1日から施行する。
附則(平成31年規則第2号)
この規則は、平成31年4月1日から施行する。
附則(令和2年規則第7号)
この規則は、令和2年4月1日から施行する。
附則(令和6年規則第9号)
(施行日)
1 この規則は、令和6年5月1日から施行し、令和6年4月1日から適用する。
(経過措置)
2 この規則の施行の際現にこの規則による改正前の職員の育児休業等に関する規則第2条第1項の規定により作成されている別記第1号様式は、この規則による改正後の職員の育児休業等に関する規則第2条第1項の規定により作成された別記第1号様式とみなす。






